【導讀】DC/DC 轉換器模塊之間的均流使多個模塊可以并聯。近年來,分立式電流檢測電路設計的嚴格容差使分立式電流檢測電路設計成為一項艱巨的挑戰。本應用筆記介紹了一種采用MAX4372的低成本、節省空間、高精度電流檢測和共享方案。
DC/DC 轉換器模塊之間的均流使多個模塊可以并聯。近年來,分立式電流檢測電路設計的嚴格容差使分立式電流檢測電路設計成為一項艱巨的挑戰。本應用筆記介紹了一種采用MAX4372的低成本、節省空間、高精度電流檢測和共享方案。
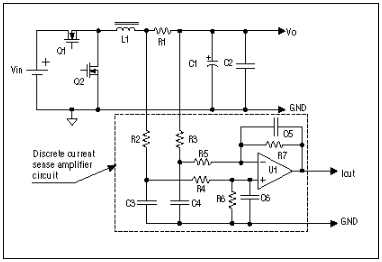
DC/DC 轉換器模塊之間的均流是確保可靠運行的非常重要的系統參數。近年來,均流容差已收緊至額定輸出電流的10%,這給設計分立式電流檢測電路帶來了挑戰,如圖1所示,特別是在高輸出電流電源中。這是因為需要小值電流檢測電阻(小于或等于2mΩ)來最大限度地降低功耗,從而產生小的電流-電壓轉換,這意味著≤2 mV/A。由于運算放大器(U1)、輸入失調電壓和外部元件容差,傳統的分立式電流檢測放大器很難滿足總容差要求。圖1顯示了用于20A輸出電流應用的基于運算放大器的電路示例。假設R1 = 2mΩ,U1的最大輸入失調電壓為3mV。由于R1兩端的2mV壓降代表1A輸出電流,因此在最壞情況下,3mV失調電壓表示7.5%的誤差(僅由于失調),這通常是不可接受的。低輸入失調電壓運算放大器與精密電阻(容差±0.1%)一起降低了誤差,但成本顯著增加。

圖1.典型分立式電流檢測放大器的原理圖
與分立式電流檢測電路相關的另一個問題是增加了用于組裝外部元件的制造。需要精密、低成本、節省空間的電流檢測IC來取代分立電路。
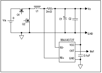
MAX4372采用微型SOT23-5封裝,為高邊和高電流檢測提供低成本、節省空間、高精度的解決方案。該器件提供三種增益版本(20V/V、50V/V和50V/V),采用+2.7V至+28V單電源供電,功耗僅為30μA。 MAX4372通過設計和調整輸入失調電壓和增益來保證,在100mV Vsense輸入下提供0.18%滿量程精度。這僅相當于0.18mV的輸入失調電壓,假設誤差完全由輸入失調電壓引起。如果將MAX4372應用于前面的示例,則總容差降至0.45%(0.18mV/40mV)。用戶可以通過選擇具有所需電壓增益的器件(T、F或H)并選擇合適的外部檢測電阻來設置滿量程電流讀數。這種能力提供了高水平的集成度和靈活性,從而形成了一個簡單緊湊的電流檢測解決方案。MAX4173提供更高帶寬的電流檢測方案。圖2所示為20A電流檢測應用的典型電路。

圖2.采用MAX4372F的典型20A電流檢測應用
免責聲明:本文為轉載文章,轉載此文目的在于傳遞更多信息,版權歸原作者所有。本文所用視頻、圖片、文字如涉及作品版權問題,請聯系小編進行處理。
推薦閱讀:




