【導讀】在開發低功耗的智能兩線制變送器時,儀器內部的微功率電源設計十分關鍵。首先,具有微處理器的智能變送器要滿足微控制器、A/D、D/A以及通信電路的供電,需要比原來模擬變送器更大的功率,需要內部電源具有更高的供電效率。
另外,對于電容傳感器和熱電偶,還要考慮接地或者傳感器可能碰殼(接地)的情況,所設計的變送器電路必須是輸入與輸出相隔離的,這樣才能夠保證后續控制系統的正常工作和抗共模干擾能力。由于外部電路為兩線制變送器系統提供的工作電流最大僅為4mA,這些具體要求給系統電源的設計帶來了很大的難度和挑戰。我所設計的這種微輸入功率的隔離式兩線制變送器電源是應用在射頻導納物位變送器上的,采用全集成電路設計,具有結構簡單、性能穩定、成本低廉的特點。輸入電壓范圍是16~32VDC,采用降壓變換器方式,輸出兩組互相隔離的5V電源。輸入電壓24VDC,與輸入不隔離的一組最大具有10mA負載能力,與輸入隔離的一組最大具有4mA負載能力,24VDC總線電流小于3.5mA,效率可以達到85%以上,完全滿足輸入與輸出隔離型的兩線制智能變送器對電源的要求。
整體設計
由于智能變送器電源線和信號線復用,射頻導納物位變送器正常工作時,根據物位高低輸出4~20mA的電流信號,電路功耗電流不能超過4mA的回路電流,還需要有故障報警功能,總線電流要求為3.6mA,為了生產還需要留出一定的余量,即射頻導納物位變送器本身功耗電流必須小于3.5mA。現在,簡單估算一下這種變送器的最大功耗,從控制室出來送往變送器的電壓按24V計算,4~20mA DC信號經過變送器后先送到配電器中,經負載電阻(一般為250Ω)轉換成1~5V的直流電壓信號,再送往控制室。理論上變送器內部可以消耗的最大功率不應超過(24-1)×3.5=80.15mW。這還不包括輸入電路部分的電壓損耗等。圖1為智能變送器組成和對電源要求。

圖1 :智能變送器組成和對電源要求
目前市面上主要有兩種低電壓電源芯片:線性電源變換器和開關電源變換器。線性電源變換器基本上不需要外圍元件,成本低,不易受電磁干擾,紋波電壓小,但主要缺點是電源效率低(一般小于40%),尤其應用在低輸出電壓的穩壓中,效率更低。根據線性電源的工作原理,其輸出電流接近于輸入電流,而3.5mA的輸出電流根本無法滿足單片機電路和檢測電路的需要,只能采用開關電源變換器。
目前市場上能夠應用在兩線制智能變送器上的微功耗開關電源變換器芯片種類并不是很多,并且價格昂貴。為此,我們提出了兩種方案:一種為低成本方案,采用精工電子生產的S-8251B40芯片,采取先把輸入總線電壓降壓到16V方法;另一種采用Linear公司生產的LT1934芯片。
方案一
這種方案采用精工電子生產的S-8251B40芯片,成本較低,總體效率也較低,對用電負載電路設計要求則很高。其輸入為24VDC,與輸入不隔離的一組輸出4.6V,8mA電流,與輸入隔離的一組輸出3.6V,3mA電流,24VDC總線電流小于3.5mA,效率可以達到57%以上。如果以輸入電壓16VDC計算,效率可以達到85%以上。
S-8520/8521系列是一種由基準電壓源、振蕩電路和誤差放大器等構成的PWM控制(S-8520系列)、PWM/PFM切換控制(S-8521系列)CMOS降壓型DC/DC控制器。S-8520系列通過以線性方式在0~100%的范圍內改變占空系數的PWM控制電路和誤差放大電路來獲得低紋波、高效率和良好的過渡響應特性。并且,其內置了軟啟動電路,以防止啟動上升時發生上沖。S-8521系列采用PWM/PFM切換控制,在通常時以占空系數25%~100%的PWM控制來進行工作,在輕負載時,自動地將工作切換為占空系數25%的PFM控制。從設備的待機時開始,到工作時為止的寬范圍內獲得高效率。通過外接P溝道功率MOSFET或PNP晶體管、線圈、電容器和二極管,可以構成降壓型DC/DC控制器,該產品適用于移動設備的電源。主要指標:輸入電壓為2.5?16V,輸出電壓為1.5?6.0V,可以0.1V為進階單位來進行設定;低消耗電流工作時:60μA最大值(A、B型產品);休眠時:0.5μA最大值。振蕩頻率典型值為180kHz(A、B型產品);軟啟動功能典型值為8ms(A、B型產品);備有開/關控制功能。圖2為S-8251基本電路。

圖2:S-8251基本電路
在使用S-8251芯片設計降壓電路時,要注意電感的設計。電感值(L)對最大輸出電流(IOUT)和效率(η)產生很大的影響。L值越小,峰值電流電路(IPK)就越大,提高了電路穩定性并使Iout增大。若使L值變得更小,會降低效率而導致開關晶體管的電流驅動能力不足,促使Iout逐漸減少。L值逐漸變大時,開關晶體管的峰值電流(Ipk)所引起的功耗也隨之變小,達到一定的L值時效率變為最大。接著,若使L值變得更大,因線圈的串聯電阻所引起的功耗變大,而導致工作效率的降低,Iout也會減少。S-8520/8521系列產品在L值逐漸變大的過程中,因輸入電壓、輸出電壓以及負載電流的條件的不同,輸出電壓有可能變得不穩定。實際調試電路時,需要進行充分的試驗之后,再決定所選用的L值。二極管需要使用快恢復或者肖特基二極管。為保證電路的穩定,S-8251芯片對輸出電容有著很高的要求,最重要的一點就是它的等效串聯電阻ESR必須足夠小,同時要有足夠的容量。電路設計采用了性能優良的10μF鉭電解電容器,能夠保證穩定的輸出。S-8251芯片是該電路的核心,實際電路線路布局對電路的性能影響非常大,尤其對輸出的紋波有直接影響,不合理的電路板布局設計會使輸出帶來額外的寄生振蕩,設計時必須注意。
因為S-8251芯片輸入電壓范圍是2.5~16V,總線輸入電壓范圍24V,必須先經過降壓環節,這將使變換效率大打折扣。降壓電路靜態功耗要小于幾十μA量級,否則總線電流很難做到小于3.5mA。我采用MOSFET串聯降壓方式,基準源沒有采用穩壓二極管,而是使用LM385,做到靜態電流36μA。圖3為24V降壓到16V電路。
方案二
這種方案采用Linear公司生產的LT1934芯片,成本較高,總體效率高,對用電負載電路設計要求不高,有很大的調整余量。在輸入24VDC時,與輸入不隔離的一組輸出5V,9mA電流,與輸入隔離的一組輸出5V,4mA電流,24VDC總線電流可以輕松做到小于3.5mA,效率可以達到85%以上。

圖3 :24V降壓到16V電路
LT1934系列芯片是一種由基準電壓源、振蕩電路和誤差放大器等構成的、PWM控制的CMOS降壓型DC/DC控制器。主要指標:輸入電壓為3.3?34V,輸出電壓為1.5?6.0V,可以0.1V為進階單位來進行設定;低靜態電流12μA最大值,最大輸出電流300mA。圖4為LT1934的基本電路。
在設計電路時,器件選擇和S-8251基本一樣,在PCB版圖設計時要注意電容C2和芯片LT1934距離不能太遠,盡量使用粗線,最好使用地平面,否則會引起自激振蕩。電感L1對DC/DC的轉換效率起決定作用。如果L1偏小,電路的轉換效率將降低,啟動電流增大,甚至無法啟動。如果L1偏大,則會造成輸出能力下降,同時DC/DC電路將可能產生振蕩。
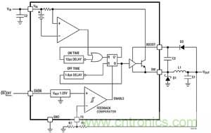
隔離電源繞組
射頻導納物位變送器還需要一組隔離電源給傳感器電路使用。保證變送器的安全工作和高的抗共模干擾能力。我設計的電源電路在降壓變換器的電感上提供了一個隔離的次級繞組,它采用了在DC/DC輸出儲能電感L1A上“竊”電的方法。圖5為帶隔離電源的電路設計。

圖4:LT-1934的基本電路
L1B就是這個隔離電源的供電線圈。由于這組隔離電源是在DC/DC的儲能線圈上加載的副線圈,結構為開環形式,因此它的輸出穩定性相對比較差。原邊負載的變化直接影響副邊的穩定性,因此電路在實際使用時,要求原邊的電路系統在運行時需要盡可能保證功耗的穩定性。

圖5:帶隔離電源的電路設計
兩線制變送器隔離式電源具有使用溫度范圍寬、輸入電壓范圍寬、輸出效率高、集成度高、隔離性能好、體積小、成本低等特點,是一種穩定可靠的兩線制變送器電源,能夠滿足各種具有復雜要求的兩線制變送器的使用。考慮到尺寸大小和安裝等因素,我們在射頻導納物位變送器上采用第二種方案。目前該電源已經在射頻導納物位變送器上獲得應用,經過長時間的現場應用考驗,性能優良,完全達到了隔離型兩線制變送器的使用要求。





