【導讀】對于高電壓輸入 / 輸出應用,無電感型開關電容器轉換器 (充電泵)相比基于電感器的傳統降壓或升壓拓撲可顯著地改善效率和縮減解決方案尺寸。通過采用充電泵取代電感器,一個“跨接電容器”可用于存儲能量和把能量從輸入傳遞至輸出。電容器的能量密度遠高于電感器,因而采用充電泵可使功率密度提高 10 倍。
但是,由于在啟動、保護、柵極驅動和穩壓方面面臨挑戰,所以充電泵傳統上一直局限于低功率應用。
LTC7820 克服了上述問題,可實現高功率密度、高效率 (達 99%) 的解決方案。這款固定比例、高電壓、高功率開關電容器控制器內置 4 個 N 溝道 MOSFET 柵極驅動器,用于驅動外部功率 MOSFET,以產生一個分壓器、倍壓器或負輸出轉換器:具體地說就是從高達 72V 輸入實現 2 : 1 的降壓比、從高達 36V 輸入實現 1 : 2 的升壓比、或從高至 36V 輸入實現一個1 : 1 的負輸出轉換。每個功率 MOSFET 在一個恒定的預設置開關頻率以 50% 的占空比執行開關操作。
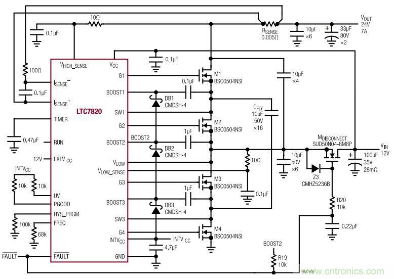
圖 1 示出了一款采用 LTC7820 的 170W 輸出電壓倍增器電路。輸入電壓為 12V,輸出在高達 7A 負載電流條件下為 24V,開關頻率為 500kHz。16 個 10μF陶瓷電容器 (X7R 型,1210 尺寸) 起一個跨接電容器的作用,以傳送輸出功率。

圖 1:一款采用 LTC7820 的高效率、高功率密度 12V VIN 至 24V/7A 倍壓器
如圖 2 所示,該解決方案的大致尺寸為 23mm x 16.5mm x 5mm,而功率密度高達 1500W/in3。

圖 2:估計的解決方案尺寸
高效率
由于在該電路中未使用電感器,因此對所有 4 個MOSFET 均執行軟開關,從而極大地降低了因開關切換引起的損耗。此外,在開關電容器倍壓器中可以使用低額定電壓 MOSFET,這顯著地降低了傳導損耗。如圖 3 所示,該轉換器能實現 98.8% 的峰值效率,而滿負載效率則為 98%。

圖 3:12V VIN 至 24V/7A 倍壓器在 500kHz fSW 時的效率和負載調整率
在 4 個開關之間實現功耗平衡,傳播熱耗散,并使智能布局中減少發熱的工作得以簡化。圖 4 中的溫度記錄儀顯示,在 23°C 的環境溫度和自由空氣流動的情況下,熱點的溫升僅為 35°C。

圖 4:在 12V VIN、24V VOUT、7A 負載、TA = 23°C、自由空氣條件下進行的熱測試
嚴緊的負載調節
盡管基于 LTC7820 的倍壓器是開環轉換器,但是LTC7820 的高效率保持了嚴緊的負載調節。如圖 3所示,在滿負載時的輸出電壓僅下降 0.43V (1.8%)。
啟動
在倍壓器應用中,如果輸入電壓從零緩慢地斜坡上升,則 LTC7820 能夠在不經受電容器浪涌充電電流的情況下啟動。只要輸入電壓以緩慢的速度斜坡上升(持續時間為幾 ms),則輸出電壓能跟蹤輸入電壓,而且電容器之間的電壓差保持很小,因此沒有大的浪涌電流。
輸入的轉換速率控制可通過在輸入端上采用一個斷接FET 或使用熱插拔控制器來實現,如 LTC7820 產品手冊中的典型應用部分所示。在圖 1 中,輸入端上采用了一個斷接 FET。與分壓器解決方案不同,倍壓器每次都必須從零輸入電壓啟動,但是它能在具有重負載時直接啟動。圖 5 示出了在 7A 負載條件下的啟動波形。

圖5:7A 負載條件下的啟動波形
結論
LTC7820 是一款固定比例高電壓高功率開關電容器控制器,具有內置柵極驅動器以驅動外部 MOSFET,可實現非常高的效率 (達 99%) 和高功率密度。堅固的保護功能使得 LTC7820 開關電容器控制器能適合高電壓、高功率應用,例如:總線轉換器、高功率分布式電源系統、通信系統和工業應用。
推薦閱讀:





