
雖然增強型FET比耗盡型FET的應用要廣泛得多,但耗盡型FET尤其是JFET在模擬設計中仍占一席之地。增強型 MOSFET 器件需要能量來供電,而耗盡型器件需要能量“停止”供電,這是它們的主要區別。
目前市場上有6種不同類型的場效應管(FET),在兩類主要的FET中,增強型FET比耗盡型FET的應用要廣泛得多。但耗盡型FET尤其是JFET在模擬設計中仍占一席之地。

圖1:增強型N溝道MOSFET。
如圖1所示,增強型MOSFET用作“常閉”壓控電子閥門。在沒有柵極偏置電壓時,沒有電流流動。當有電壓施加于MOSFET的柵極時,在P基板中形成誘發的溝道,電流開始流動,如圖1的特征曲線所示。

圖2:耗盡型N溝道JFET。
圖1所示的增強型MOSFET和圖2所示的耗盡型JFET之間的主要區別是,增強型MOSFET需要能量才能提供電源,而耗盡型器件要求用能量去“停止”供電。由于JFET具有“自我實現”(self-actualization)的特性,對于電路初始啟動期間能量不足的應用,JFET特別適合。在這些應用中,由于輸入電壓過小,因而無法提供足夠的偏置電壓使增強型器件工作。
這種器件的一個例子是工作于極低電壓軌的電源電路,比如采用單節電池供電的電路。很多情況下,電源需要從極低的電壓軌產生較高的電壓,但不必提供很大的電流。這類電源可以用來產生“喚醒”電壓軌,以便在啟動時喚醒其它電路;當電路需要更高的電壓而電壓軌不能滿足、而且只需低到中等電流時,可以使用這類電源給電路供電。
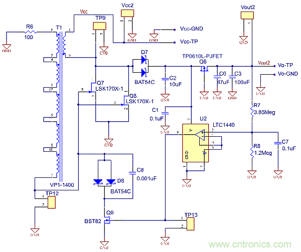
如圖3所示,這樣的電源有兩個主要元素:一個是從很低電壓軌蘇醒過來的方法,但不能激活大多數增強型(常閉)器件,一個是能夠產生高于輸入電壓的電壓。

圖3:JFET低輸入電壓反激電源。
第一個條件可以通過使用JFET來滿足。如前所述,當沒有施加控制電壓時,JFET將導通,允許電流在初始低電壓狀態下流動。在時間t=0時,電流開始在成對的JFET Q7和Q8之間流動,進而在反激變壓器T1的次級繞組中感應到電壓。當在T1次級的反相端產生足夠的負電壓并達到Q7和Q8 JFET的“關斷”電壓時,這兩個JFET將關斷。這將導致初級電流緩慢地停止流動,次級電壓逐漸下降到JFET Q7和Q8的柵極電壓開始再次接近0V的點。在這個點它們將再次導通,整個振蕩過程得以繼續。這個過程如圖4和圖5所示。
U2會不斷監視電壓的上升。U2是一個比較器,用于監視輸出電壓,驅動Q9導通來關閉振蕩,并將電壓拉到由LTC1440比較器芯片的內部基準電壓設定的規定參考值。參見圖4和圖5,它們來自實際的JFET評估板。圖4顯示的是次級線圈反相側的振蕩和控制信號,圖5顯示的是初級線圈的同相側。在開關周期的啟動過程中,輸出電壓不斷爬升,而在開關周期的關閉過程中,振蕩停止,電壓下降。

圖4:輸出電壓測試點TP9。

圖5:輸出電壓測試點12。
控制方法
D7通過一對低前向壓降的肖特基二極管對振蕩器輸出進行整流,C6和/或C5為輸出提供保持電容。值得注意的是Q6的功能。MOSFET提供輸出上升期間與負載的隔離。只有當振蕩達到足夠的且可持續的輸出時,才允許電流流向負載。
這種控制方法是一種簡單的“繼電器式”控制方法。振蕩不斷增加,直到輸出分壓器上的電壓達到LTC1440比較器的內部電壓基準。當達到或超過閾值時,振蕩被關閉,直到輸出電壓降低到控制基準以下。開-關振蕩周期取決于輸入供電電壓值(可能低于1V)和輸出負載。為了演示,將一個50kΩ的電位器串聯一個3kΩ的電阻用作測試負載。所有示波器圖形都是在負載為3kΩ、輸入供電電壓為1V時捕獲的;然而經過驗證,在輕負載時,電路將在不到0.5V和供電電壓軌處工作。
雖然前面所述的簡單JFET電源具有在極低輸入源條件下工作的優勢,但它卻存在靜態電流消耗相對較高的問題。在(這種電路特別有用的)電池供電應用中,這不是一個好的特性。在次級線圈低側增加一個額外的FET開關(該開關由控制比較器驅動的高阻抗觸發器觸發),可以消除在電源周期關閉階段的低阻抗路徑,極大地減小供電電路的靜態電流。這樣就能取得更高的效率,代價只是稍微增加了復雜性。

圖6:低靜態電流JFET升壓轉換器。

圖7:位于測試點TP7的Vout脈沖控制信號。
在性能方面,除靜態電流消耗外,這個低靜態電流轉換器類似于更簡單的轉換器。如圖7所示,當JFET振蕩器運行時,輸出電壓上升,直到比較器控制電路關閉振蕩器,同時電壓也一直下降到下個周期,就像前面介紹的簡單轉換器一樣。
推薦閱讀:





