【導讀】消除開關模式電源轉換器中的EMI問題會是一個很大的挑戰,因為其中含有很多高頻成分。電子元件中的寄生成分常常扮演很重要的角色,所以其表現常常與預期截然不同。本文針對低壓Buck轉換器工作中的EMI問題進行分析,然后為這些問題的解決提供很實用的解決方案,非常具有參考價值。
1. 概述
在設計開關模式轉換器的時候,電磁兼容問題通常總是要在設計完成以后的測試階段才會遇到。假如沒有在設計的第一階段就考慮到電磁兼容性問題,要在最后的環節再來降低其影響就會很困難,花費也會很高。所以,為了確保產品設計過程順暢無阻,能夠得到最優化的設計,最好的做法是在設計一開始的時候就開始考慮這個問題。在所有要考慮的因素中,元件選擇和PCB布局設計是獲得最佳EMI性能的關鍵。
2. 轉換器中的EMI源頭
造成EMI問題的輻射源有兩類:交變電場(高阻),交變磁場(低阻)。非隔離的DC/DC轉換器具有阻抗很低的節點和環路(遠低于自由空間的阻抗377Ω,此值為真空磁導率µ。和真空中的光速C。的乘積,也被稱為自由空間的本質阻抗——譯注),因而Buck架構DC/DC轉換器中主要的輻射源通常是磁場。
磁場輻射是由小型電流環中的高頻電流形成的。電流環所生成的高頻磁場會在離開環路大約0.16λ以后逐漸轉換為電磁場,由此形成的場強大約為 :

其中,f是信號的頻率,單位為Hz;A是電流環路的面積,單位為m²;I是電流環中的電流幅值,單位為A;R是測量點距離環路的距離,單位為m。
舉例而言,一個1cm²的電流環,其中的電流為1mA,電流變化頻率為100MHz,則距離此電流環3m處的場強為4.4µV/m,或說是12.9dBµV。
下圖1顯示了一個流過1mA電流的1cm²電流環所形成的輻射強度與電流變化頻率之間的關系,圖中綠線是標準容許的3m距離上的輻射強度閾值。

由圖可見,由1mA電流在1cm²環路中所形成的輻射并不容易超出規格的限制。現實中造成輻射超標的原因常常是應該極小化的環路變成了大的環路,或者是附加在線路上的導線形成了多余的輻射。這些大回路或導線所形成的天線效應將在總的輻射中發揮主要的作用。
3. 轉換器中的電流回路
Buck架構DC/DC轉換器中存在兩個電流發生劇烈變化的主回路 :
當上橋MOSFET Q1導通的時候,電流從電源流出,經Q1和L1后進入輸出電容和負載,再經地線回流至電源輸入端。在此過程中,電流中的交變成分會流過輸入電容和輸出電容。這里所說的電流路徑如圖2中的紅線所示,它被標注為I1。
當Q1截止以后,電感電流還會繼續保持原方向流動,而同步整流開關MOSFET Q2將在此時導通,這時的電流經Q2、L1、輸出電容流動并經地線回流至Q2,其回路如圖2中藍線所示,它被標注為I2。
電流I1和I2都是不連續的,這意味著它們在發生切換的時候都存在陡峭的上升沿和下降沿,這些陡峭的上升沿和下降沿具有極短的上升和下降時間,因而存在很高的電流變化速度dI/dt,其中就必然存在很多高頻成分。

在上面所述的回路中,電流環I1和I2共同共享了自開關節點→電感→輸出電容→地→Q2的源極這一段路徑。I1和I2合成起來后就形成了一個相對平緩、連續的鋸齒狀波形,由于其中不存在電流變化率dI/dt極高的邊沿,其包含的高頻成分就要少一些。
從電磁輻射的角度來看,圖3中存在陰影的A1區域是存在高電流變化率dI/dt的回路部分,這個回路將生成最多的高頻成分,因而在Buck轉換器的EMI設計中是需要被重點考慮的最關鍵部分。圖中A2區域的電流變化率dI/dt就沒有A1區域的高,因而生成的高頻噪聲也就比較少。

當進行Buck轉換器的PCB布局設計時,A1區域的面積就應當被設計得盡可能地小。關于這一點,可以參考第7章的PCB布局設計實戰要點。
4. 輸入和輸出的濾波處理
在理想狀況下,輸入、輸出電容對于Buck轉換器的開關電流來說都具有極低的阻抗。但在實際上,電容都存在ESR和ESL,它們都增加了電容的阻抗,并且導致上面出現額外的高頻電壓跌落。這種電壓跌落將在電源供應線路上和負載連接電路上形成相應的電流變化,見圖4。

由于Buck轉換器輸入電流的不連續特性和實際為轉換器供電的電源線通常都很長的緣故,輸入回路A3所造成的輻射也可能是很可觀的,并且可導致超出規格的傳導輻射(在150kHz~30MHz頻段),不能通過電磁兼容(EMC)的傳導測試檢驗。
為了降低輸入電容CIN造成的電壓跌落,可在靠近Buck IC的地方放置多種不同尺寸的低ESR的MLCC電容,例如可將1206封裝的2×10µF和0603或0402封裝的22nF~100nF電容結合起來使用。為了降低輸入回路的噪聲,強烈建議在輸入線上添加額外的LC濾波器。當使用純電感作為L2時,就有必要添加電解電容C3以抑制電源輸入端可能出現的振鈴信號,確保輸入電源的穩定。
為了對輸出進行濾波,也要使用多種不同尺寸的MLCC電容作為輸出電容Cout。小尺寸的0603或0402的22nF~100nF的電容可以很好地阻止源于開關切換節點的高頻噪聲經由電感L1的寄生電容耦合到輸出端。額外增加的高頻磁珠可防止輸出回路變成有效的環形天線,但需要注意的是這方法可能使轉換器的負載瞬態響應特性和負載調整特性變差。假如應用中的負載在這方面有嚴格要求,那就不要使用磁珠,可以直接將轉換器盡可能地靠近負載,通過對銅箔的優化布置使環路的面積達到最小化。

5. 降低轉換器的開關切換速度
假如通過PCB布局和濾波設計的優化仍然不能讓一個Buck轉換電路的輻射水平低于需要的水平,那就只能在降低轉換器的開關切換速度上想辦法,這對降低其輻射水平是很有幫助的。
為了理解這能導致多大程度的改進,我們需要對不連續電流脈沖的高頻成分進行一番探討。圖6左側顯示的是簡化為梯形了的電流波形,其周期為TPERIOD,脈沖寬度為TW,脈沖上升/下降時間為TRISE。從頻域來看此信號,其中含有基頻成分和很多高次諧波成分,通過傅里葉分析可以知道這些高頻成分的幅度和脈沖寬度、上升/下降時間之間的關系,這種關系被表現在圖6的右側。

圖6中的頻率值是基于一個具有800kHz頻率的開關信號而得出的,該信號的脈沖寬度為320ns,具有10ns的上升/下降時間。
EMI輻射問題常常發生在50MHz~300MHz頻段。通過增加上升和下降時間可將fR的位置向低頻方向移動,而更高頻率信號的強度將以40dB/dec的速度快速降低,從而改善其輻射狀況。在低頻段,較低的上升和下降速度所導致的改善是很有限的。
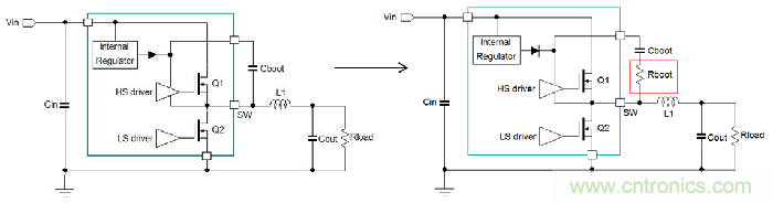
在自舉電路上增加串聯電阻
開關切換波形的上升時間取決于上橋MOSFET Q1的導通速度。Q1是受浮動驅動器驅動的,該驅動器的供電來自于自舉電容Cboot。在集成化的Buck轉換器中,Cboot由內部的穩壓器進行供電,其電壓通常為4V~5V。見圖7左側。

通過降低上橋MOSFET開關的導通速度可使Buck轉換器開關波形和電流脈沖的上升時間增加,這可通過給Cboot增加一只串聯電阻Rboot來實現,如圖7所示。Rboot的取值與上橋MOSFET的尺寸有關,對于大多數應用來說,5~10Ω就足夠了。對于較小的MOSFET,它們具有較高的Rdson,較大的Rboot值是容許的。在高占空比的應用中,太大的Rboot值可能導致Cboot充電不足,甚至可能導致電流檢測電路的不穩定。另外,較低的MOSFET導通速度也將增加開關損耗,從而導致效率的下降。
在MOSFET外置的設計中,電阻可被串接到上橋MOSFET的柵極上,這就可以同時增加上橋的導通時間和截止時間。
當上橋MOSFET Q1被關斷的時候,電感電流會對Q1的寄生輸出電容進行充電,同時對Q2的寄生輸出電容進行放電,直至開關切換節點電位變得低于地電位并使Q2的體二極管導通。因此,下降時間基本上是由電感峰值電流和開關節點上的總寄生電容所決定的。

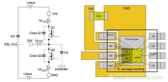
圖8顯示出了一個常規設計中的Buck轉換器IC中的寄生元件。
這些寄生電容是由MOSFET的Coss和相對于基底之間的電容共同構成的,另外還有寄生電感存在于從IC引腳到晶圓內核之間的連接線上,這些寄生元件和PCB布局所導致的寄生電感與輸入濾波電容上的ESL一起將導致開關切換波形上的高頻振鈴信號。當MOSFET Q1導通時,開關節點信號上升沿的振鈴信號主要就由Q2的Coss和MOFET開關切換路徑上的總寄生電感(LpVIN + LpGND+ LpLAYOUT + ESLCIN)導致。當MOFET Q1截止時,開關節點信號下降沿的振鈴信號主要由Q1的Coss和下橋MOSFET源極到地之間的寄生電感(LpGND)導致。

圖9顯示了一個具有快速上升時間和下降時間的開關節點波形,其上升沿和下降沿都存在振鈴信號。由于寄生電感中的儲能等于½?I2?Lp,所以振鈴信號的幅度將隨負載電流的增加而增加。此信號的頻率范圍通常在200~400MHz之間,可導致高頻EMI輻射。過度的振鈴信號通常意味著較大的寄生電感,說明需要對PCB布局設計進行檢查、修正,以便對環路較大或對VIN和/或地線路太窄的問題予以修正。元件的封裝也會影響振鈴狀況,打線方式的封裝會有比晶圓倒裝方式的封裝更大的寄生電感存在,因為邦定線的電感會大于焊點的電感,其表現就會更差一些。
RC緩沖抑制電路
添加RC緩沖電路可有效地抑制振鈴現象,同時會造成開關切換損耗的增加。
RC緩沖電路應當放置在緊靠開關節點和功率地處。在使用外部MOSFET開關的Buck轉換器中,RC緩沖電路應當直接跨過下橋MOSFET的漏極和源極放置。圖10示范了RC緩沖電路的放置位置。

緩沖電阻Rs的作用是對寄生LC振蕩電路的振蕩過程施加足夠的抑制能力,其取值取決于意欲施加的抑制強度和L、C寄生元件的參數,可由下式予以確定 :

其中,ξ是抑制因子。通常,ξ的取值在0.5(輕微抑制)到1(重度抑制)之間。寄生參數Lp和Cp的值通常是未知的,但可通過下述方法進行測量 :
在信號上升沿測量原始振鈴信號的頻率fRING。
在開關節點和地之間增加一個小電容,這可讓振鈴信號的頻率得到降低。持續增加電容,直至振鈴信號的頻率降低到原始振鈴頻率的50%。
降低到50%的振鈴信號頻率意味著總諧振電容的大小是原始電容量的4倍。因此,原始電容Cp的值便是新增電容量的1/3。
這樣就能求得寄生電感Lp的值 :
RC緩沖電路中的串聯電容Cs需要足夠大,以便讓抑制電阻能在電路諧振期間表現出穩定的諧振抑制效果。如果這個電容的值太大,它在每個開關周期中的充電和放電過程就會導致過大的功率消耗。所以,Cs的取值通常以電路寄生電容的值的3~4倍為宜。
除了可以對諧振產生抑制,RC平滑抑制電路還可以輕微地降低開關切換波形上升和下降的速度。除此以外,對平滑抑制電容的充電和放電過程還會導致開關狀態變換期間出現額外的開關切換電流尖峰,這可在低頻區域引起新的EMI問題。
當使用了RC平滑抑制電路以后,應當確保要對電路的總功率損失進行檢查。轉換器的效率是必然會下降的,這在開關切換工作頻率很高和輸入電壓很高的時候表現尤甚。
RL緩沖抑制電路
一種不容易想到的抑制開關回路振鈴信號的方法是在諧振電路上增加一個串聯的RL緩沖抑制電路,這種做法如圖11所示。添加此電路的目的是要在諧振電路中引入少量的串聯阻抗,但卻足夠提供部分抑制作用。基于開關切換電路的總阻抗總是很低的事實,抑制電阻Rs可以用得很小,大概是1Ω或是更小的量級。電感Ls的選擇依據是能在比諧振頻率低的頻段提供很低的阻抗,實際上就是要在低頻段上對抑制電阻提供短路作用。由于振鈴信號的頻率通常總是很高,需要使用的電感也就可以很小,大概就是幾個nH的量級,甚至可用幾個mm長的PCB銅箔路徑代替,這樣做并不會導致明顯增加的環路面積。也有可能用很小的磁珠來替代這個電感,讓它和Rs并聯在一起。當這么做的時候,這個磁珠應在低于諧振頻率的低頻上具有很低的阻抗,同時還要具有足夠的電流負載能力,以便能夠承載輸入端的有效電流。

RL緩沖抑制電路最好是被放置在緊靠功率級的輸入節點上。RL抑制電路帶來的一個不足是它會在高頻區域為開關回路引入一個阻抗,當開關狀態發生快速變換的時候,切換中的電流脈沖會在電阻Rs上形成一個短時的電壓毛刺,從而在功率級的輸入節點上也出現一個小小的毛刺。假如輸入端的電壓毛刺使電壓變得太高或太低,功率級的開關切換或IC的工作就會受到影響。因此,當加入了RL緩沖抑制電路的時候,一定要在最大負載狀態下對輸入節點上的電壓毛刺情況進行檢查,避免由此可能帶來的問題發生。
6. 實戰案例
本章將示范在Buck轉換器的EMI設計中的不同方法所導致的影響。示范所使用的IC是RT7297CHZSP,一款800kHz工作頻率、3A輸出能力的電流模式Buck轉換器,采用PSOP-8封裝。測試中的電路工作在12V輸入下,輸出為3.3V/3A,測試所用電路顯示在圖12中。

測試所用的板子有兩個版本,一個具有完整的地銅箔層,一個沒有。板上設置了多種可選配置,如LC輸入濾波器,不同的輸入電容放置位置,可選的Rboot、RC緩沖電路和輸出端LC濾波器。具有這些不同選項的PCB設計顯示在圖13中。

測試設備的配置如圖14所示。

當被測試對象被放在實驗桌上時,其PCB上的電流回路和導線就會向周圍環境輻射出高頻能量,這些輻射信號又會自己找到路徑返回到測試對象上,并以高頻共模電流的形式出現在供電線上。這些供電線上的高頻共模電流會和板上的電流結合在一起,可被用著輻射狀況的指示信號。

轉換器的電源輸入來自于三只串聯的鋰離子電池,電壓大約為12V,這就使它們和實驗室里的其他設備沒有了直接聯系。一只電解電容跨接在電池的引線上,這可消除電池電感可能導致的諧振問題。
轉換器的負載是一只并聯了10µF MLCC電容的1Ω電阻,這可為之提供3A的負載,同時對高頻信號的阻抗又是極低的。
輸入線靠電池一側的接地端通過一只100Ω的電阻和實驗臺的地連接在一起,這就給整個電路提供了一個參考地,其阻抗很像EMC測試中的LISN網絡。
自制的EMI電流測試工具(見第8章)可被安置在電源輸入線和輸出線上。在本文中,我們是用示波器來觀看測量到的高頻電流信號,它能顯示出轉換器開關切換期間的高頻小信號。對于這種重復出現的開關切換信號而言,使用示波器的FFT功能進行計算并看到測量電流中的各種頻率成分是可能的。這種方法雖然不如頻譜分析儀那么精確,但仍然不失為一種非常實用的工具,可在簡單電路的分析中提供判斷依據。
輸入電容的放置
實驗1 :將CIN放置在遠離IC的地方。
圖16中的PCB布局呈現了一種很差的輸入電容放置方法,這將在切換回路中引入很大的寄生電感。(此布局中還有額外的間隙以增加回路的面積。)

我們首先通過測量輸入線上的共模電流來對輻射噪聲做一次常規的檢查。

從圖17右側顯示的波形可以看到,共模電流是出奇地大,而且在很寬的整個頻段上都可看到。
我們可以用環形天線在PCB上方搜索輻射場以發現共模電流的源頭所在。當環形天線移動到輸入環路的上方時,示波器在低頻至高達200MHz的頻段上顯示出巨大的輻射噪聲,參見圖18。
我們也同時看到開關切換波形上出現很高的過沖和振鈴信號,這些信號實際上已經超過了IC的耐壓規格。這些狀況說明錯誤的輸入電容放置位置可以導致很高的輻射和巨大的振鈴信號。

假如將同樣的測試在背面為地線層的板子上進行,我們將看到這種擁有地線層的大型CIN回路帶來的輻射要遠低于單面板上的結果,開關切換所帶來的振鈴信號也要低一些。參見圖19。

大回路上的電流形成的高頻磁場會在地線層里生成渦旋電流,由渦旋電流所形成的磁場與原磁場的方向是相反的,從而可以抵消一部分原磁場。地線層離回路越近,抵消的效果就越好。
實驗2 :將CIN靠近IC放置
我們繼續使用單面PCB,并將CIN放置到靠近IC的地方,這樣就形成了比較小的CIN回路。參見圖20。

開關切換過程中的過沖和振鈴信號的幅度都降低了大約50%,輻射的強度下降了大約10dB,頻帶寬度擴展到了300MHz。

上述實驗最重要的結論是確認了更好地放置CIN可以改善開關切換波形上的過沖和振鈴信號的幅度,還能降低高頻輻射。
在RT7297CHZSP中,芯片底部的散熱焊盤是沒有和晶圓內核連接在一起的,所以在PCB布局中將銅箔和散熱焊盤連接在一起并不能縮短CIN回路。它的上橋MOSFET和下橋MOSFET通過多根邦定線連接到VIN和GND端子,因而可以通過這兩個端子形成最短的回路。

實驗3 :直接在IC的VIN端子和GND端子之間增加額外的10nF小電容
圖22顯示出了電容的放置方法,現在的CIN回路就通過IC的引腳、內部的邦定線和0603規格的電容形成了。

從實驗結果來看,開關切換波形上的過沖實際上已經消失了,但還存在低頻的振鈴信號。
為了看清信號,測試天線也不得不再靠近PCB一些,其結果顯示高頻噪聲已經消失,但在大約25MHz的地方出現了一個大的低頻尖峰。

這種低頻諧振常因不同諧振回路中的兩只電容因并聯而發生諧振所導致,這種問題常常發生在EMI問題解決過程中,其回路和諧振都需要被定位才能排除。在此案例中,諧振發生在10nF電容和4nH的寄生電感上(大約3mm的導體長度),它們形成了大約25MHz的諧振信號。此諧振回路由0603電容、IC引腳、邦定線和PCB銅箔路徑構成,其長度大約為3mm。
解決這個問題的辦法是在10nF小電容的旁邊并聯一個具有稍高ESR的22µF 1206電容。
采用經過優化了的CIN放置方法的PCB布局設計如下圖24所示。

采用了上述的方案以后,單面板上的開關切換波形上的過沖已經完全消失,經環形天線檢測到的輻射噪聲也很低,它在經過FFT運算后得到的波形幾乎都在本底噪聲水平上。

假如我們在這個時候再用高頻電流探頭對輸入線上的共模電流進行測量,我們將可看到共模噪聲已經下降很多。與第一次測量的結果相比,某些頻率上的差異多于30dB,說明整個板子的輻射水平已經很低了。

在電源輸入線上濾波
電源輸入線上的高頻電流由差模電流和共模電流構成。對于共模電流,可以在PCB布局設計時將具有高電流變化率dI/dt的電流環最小化予以消減。而差模電流則有不同的來源,我們可以如圖27那樣將正、負兩條線以不同方向穿過自制的電流探頭的磁芯來進行測量。

我們要測量的差模電流是由Buck轉換器的脈沖狀輸入電流在經過輸入電容的時候由其ESR和PCB布局形成的ESL(假如存在的話)所導致的電壓下沉出現在輸入電容上而形成的,它最后呈現在電源輸入線上成為差模電流。
通過增加輸入電容可以降低差模電流,但更有效的做法是在輸入線上加入一個小型的LC濾波器,如圖28右側所示的那樣。

沒有輸入濾波器
添加10µF 1206 MLCC + 2A 0603磁珠(BLM18PG121SN1)作為濾波器
添加10µF 1206 MLCC + 1µH 1.5A 電感(LQH3NPN1R0)作為濾波器

正如從圖29中看到的那樣,添加磁珠 + 電容構成的濾波器可濾除除800kHz基波以外的所有高頻成分,添加1µH電感 + 電容構成的濾波器可消除包含基波在內的所有差模噪聲。
在輸出線上濾波
當對輸出端的差模信號進行測量時,我們能看到的高頻成分會比較少,這是因為輸出電流是連續的,電流變化率不高。然而,我們仍能在其中看到高達30MHz左右頻率的低頻噪聲,這是由于轉換器中電感上的電流紋波經過輸出電容傳遞到了輸出端成為輸出端上的差模電流,畢竟這些電容也含有ESR和ESL嘛。通過在輸出端添加額外的LC濾波器可以將大部分的差模信號濾除掉,這種濾波器可由磁珠和MLCC電容構成,其方法如圖30所示。

測量3.3V輸出端差模信號的方法
沒有濾波器時的輸出
使用輸出濾波器(22µF 1206 MLCC + 0603 4A磁珠 BLM18SG700TN1)之后的結果

經常發生的一件事情是某些電感的漏磁會耦合到輸出端的回路上,這也會造成輸出端差模電流的出現。
屏蔽電感的漏磁會比較低,其磁場信號不容易進入輸出回路,但沒有屏蔽或是半屏蔽的電感就完全不一樣了。一旦遇到這樣的狀況,輸出回路的面積就必須最小化以使其不容易將電感的漏磁耦合進去。
通過在自舉電路中串聯電阻和使用RC緩沖抑制電路消減振鈴信號
在此實驗中,我們使用雙面PCB,輸入電容的放置位置如上面的實驗2一樣,這樣的配置可以在輸入回路中引入比較明顯的輻射。

為了作為參照,首先在沒有Rboot和RC緩沖抑制電路的情況下對輸入線上的共模電流進行測試。
開關切換波形顯示出5V的過沖,過沖信號的振蕩頻率為238MHz;輸入線上的共模電流顯示出明顯的高頻噪聲。參考圖33。

RT7297C使用了相對比較小的上橋MOSFET (110mΩ),因而通過給自舉電路串聯小電阻的方法帶來的影響也很小。實驗發現,即使將Rboot加到20Ω也不能看到很明顯的波形改變,下圖所示的示波器圖形將電阻為0Ω時的波形(灰色)和添加了33Ω串聯電阻時的波形進行了對比,可以看出過沖信號幅度降到了3V。這種改變對共模電流的影響也很小,在這種簡易的測量中幾乎看不出來。

為了確定RC緩沖抑制電路的值,我們使用在第5章描述過的方法。
振鈴信號的原始頻率fRING = 238MHz,添加220pF電容后,fRING變成114MHz,所以CP = 220pF/3 = 73pF。
LP可由公式算得,其結果為LP = 6.1nH。
RS可由公式進行計算。我們選擇ξ = 0.5,于是RS = 9.1Ω,我們選擇其為8.2Ω。
CS應為4xCP,所以是330pF。
沒有RC緩沖抑制電路的波形
加入RC緩沖抑制電路后的波形
加入RC緩沖抑制電路后的共模電流

增加RC緩沖抑制電路在高頻段可對共模電流帶來下降5dB的影響。
上升沿干凈無振鈴
下降沿沒有什么改變

由上圖可見,Rboot對效率的影響比較小,但在負載很重的時候其影響會加大。
RC平滑抑制電路對效率的影響會比較大,特別是在輕載和中等負載的情況下,但最大也就1~2%,處于可以接受的范圍。需要特別注意的是,當Buck轉換器的工作頻率很高和輸入電壓很高的時候,RC平滑抑制電路對效率的影響會很大。
7. BUCK轉換器PCB布局設計要點
做好Buck轉換器PCB布局設計的關鍵是在一開始就要計劃好關鍵元件的放置位置。

在噪聲敏感的應用中,最好是選擇小型封裝的、電感很低的晶圓倒裝芯片。
確定開關切換回路的VIN和GND節點位置,將不同尺寸的輸入電容盡可能靠近這些節點,最小的電容靠節點的位置要最近。由于這個切換回路承載了很高的電流變化率dI/dt,因而需要盡可能地小。
將輸出電容地放在不與輸入電容切換路徑發生重疊的地方,避免高頻噪聲串入輸出電壓中。

開關切換節點和BOOT引腳含有很高的電壓變化率dV/dt,可導致嚴重的電場輻射,因而其銅箔面積應當保持最小化,還要避開其它敏感電路。

轉換器的小信號部分應當與大功率的開關切換部分分開,其地線應當位于干凈無噪聲的地方,千萬不要將輸入端的電流信號和輸出端的紋波電流引入其中。
不要在關鍵回路上使用熱阻焊盤,它們會引入多余的電感特性。

當使用地線層的時候,要盡力保持輸入切換回路下面的地層的完整性。任何對這一區域地線層的切割都會降低地線層的有效性,即使是通過地線層的信號導通孔也會增加其阻抗。
導通孔可以被用于連接退藕電容和IC的地到地線層上,這可使回路最短化。但需要牢記的是導通孔的電感量大約在0.1~0.5nH之間,這會根據導通孔厚度和長度的不同而不同,它們可增加總的回路電感量。對于低阻抗的連接來說,使用多個導通孔是應該的。

在上面的例子中,通到地線層的附加導通孔對縮減CIN回路的長度沒有幫助。但在另一個例子中,由于頂層的路徑很長,通過導通孔來縮小回路面積就十分有效。
需要注意的是將地線層作為電流回流的路徑會將大量噪聲引入地線層,為此可將局部地線層獨立出來,再通過一個噪聲很低的點接入主地當中。
當地線層很靠近輻射回路的時候,其對回路的屏蔽效果會得到有效的加強。因此,在設計局多層PCB的時候,可將完整的地線層放在第二層,使其直接位于承載了大電流的頂層的下面。
非屏蔽電感會生成大量的漏磁,它們會進入其他回路和濾波元件之中。在噪聲敏感的應用中應當使用半屏蔽或全屏蔽的電感,還要讓敏感電路和回路遠離電感。
8. 你可以自制的簡易EMI問題探測工具
測量電磁兼容性問題通常意味著你得拿著自己的產品原型跑到電磁兼容實驗室去進行測試,那里通常有3m的無回聲房間,還備有特別的使用天線和接收機的測量設備,測量的數據可顯示出整個系統的最后結果,但在這樣的地方并不總是能夠容易地找到造成特定輻射問題的根本原因。
其實我們是有可能在實驗室環境下對產品原型進行一些基本的EMI測試的,還可對系統的各個模塊分別進行。這樣的測試通常屬于近場環境(測量距離 < 0.16λ),因而在測試電流回路的輻射狀況時需要使用小型的環形天線來對高頻磁場進行測量。你可以使用一段50Ω的同軸電纜自己制作小型的擁有電屏蔽的環形天線,這看起來并不是一件很難的事情,可參考圖43的示意進行。

這種環形天線可以被連接到頻譜分析儀上,當你使它在PCB上方移動時,你就可以看到哪里會有比較強的高頻磁場。你也可以把它連接到一臺示波器上(使用50Ω的端子),示波器上就可以顯示出相應區域的切換噪聲水平。保持天線環和板子之間的相對位置和距離不變,對電路、PCB上的回路做出某些改變,你就可以知道噪聲水平在增加或是減少。
由于電源線的輻射對EMI水平的影響很大,你也可以測量這些線上的高頻電流。不是所有的電流探頭都有足夠的帶寬可以凸顯EMI問題,這可通過將幾匝線圈穿過一個EMI鐵芯以形成一個高頻電流變壓器的方法來解決。其做法與環型天線的做法差不多,但需要將環形線圈3次穿過鐵芯。參見圖44。
現在將電纜穿過鐵芯就可以對其中的高頻電流進行測量了,電流變壓器的輸出可以接入頻譜儀或是示波器(使用50Ω端口)。

為了將測試工具和測試對象隔離開,最好是在電纜上加一個共模線圈,這可通過將引入分析裝置的電纜多次穿過一個扣合式的EMI鐵芯來實現。

將電源線的正、負兩條線以同一個方向穿過鐵芯可測量其中的共模電流,顛倒其中一條線的方向則可測量差模電流。參見圖45。
另外一種手持式的工具是電流探測器,這是一種使用開放式鐵芯的小型化電流變壓器,參見圖46。這種工具可用于測量銅箔路徑或元件引腳上的高頻電流。

這個工具在制作上會有一定的難度,你可以用一個有兩個孔的鐵氧體磁珠經過打磨以后得到開放式的鐵芯,再加上4~5匝線圈,然后再將其連接到同軸電纜即可。最好是將此鐵芯放在帶有開口的屏蔽罩里。當使用此工具的時候,你應當知道它也會撿拾到一些電場信號。為了分辨你測得的結果是來自于磁場還是電場,你可以在路徑的上方將工具轉動90°。如果測量的結果來自于磁場,其結果就會變為0。如果信號來自于電場,其結果就不會有什么改變。

電流探測器可讓你知道變化中的高頻電流在板上和元件上是如何流動的,甚至可以顯示出電流在銅箔上是如何流動的:你將發現高頻電流在銅箔上總是從最短的路徑上經過。實際上,即使是地線層上的渦流也可以被測量出來。
本文中的所有測試都是使用這里描述的工具進行的。
9. 總結
解決EMI問題可能是一件很復雜的事情,尤其是在面對完整的系統,同時又不知道輻射源所在的時候。有了關于高頻信號和開關切換式轉換器中的電流回路的基礎知識,再加上對元器件和PCB布局在高頻情況下的表現的了解,結合某些簡單自制工具的使用,要想找出輻射源和降低輻射的低成本解決方案,從而輕松的解決EMI問題是有可能的。
Buck轉換器中的主要輻射源是轉換器的輸入切換回路,它是我們考慮問題的重點。采用不同封裝的開關切換式轉換器在獲得最佳元件布局方案以得到EMI輻射最低的解決方案方面有可能扮演非常重要的角色。
降低轉換器的開關切換速度可對降低EMI有幫助,但這通常不是最優的選擇。通過地線層進行屏蔽是一種很有效的做法,它們應該盡可能地長大、完整,還要盡可能靠近有輻射的環路。對輸入和輸出線進行濾波可以很有效地降低傳導輻射水平。



