中心議題:
- 電容式傳感器工作原理
- 微小電容差分高精度檢測電路設計
解決方案:
- 單電容傳感器調理電路設計
- 差分電容傳感器調理電路設計
傳感器技術是信息社會的四大支柱之一,傳感器和計算機結合形成的智能系統大大的拓展了人類生活的空間。在傳感器家族中,根據電容的物理特性制作的傳感器占有重要地位。電容傳感器是很好的狀態傳感器,可提高電容檢測,尤其是微小電容檢測的精度,是目前測控技術的熱點。本文重點介紹一套微小電容差分高精度檢測電路,該套電路可測物體的運動加速度, 加速度計的分辨率可達2-18。
電容式傳感器工作原理
電容式傳感器分單電容式和差分電容式二種。如圖1所示。

圖1 單電容式和差分電容式傳感器 (a) 單電容傳感器;(b) 差分電容傳感器
圖1(a)為兩平行板組成的電容器,圖1(b)為兩平行板中間插入極板組成的差分電容傳感。對圖1(a)而言,當忽略電容器的邊界效應時,電容器的電容量為:

式中A為電容器的極板面積,d為極板的距離,er、e0為介電常數。
電容傳感器中的變間隙式電容傳感器的C-d特性如圖2所示。

圖2 變間隙式電容傳感器的C-d特性曲線圖
[page]
單電容傳感器的一個極板固定,稱為靜極板,另一極板與被測物體連接為動極板。差分電容傳感器的上下極板均固定,稱為靜極板,中間極板為動極板。當被測物體移動時動極板跟隨移動,就改變了極板間的電容量C,可知C-d特性是一條曲線:

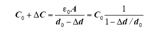
當d0減小Dd時,且Δd< d0
(1)
由(1)式可得:
( 2 )
當Dd/d0<<1時,得到進似的線性關系;
![]()
電容傳感器的靈敏度:
(3)
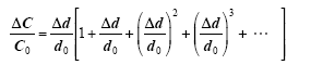
如果考慮到(2)式中的線性項和非線性項:

電容傳感器的相對非線性誤差:
(4)
從(3)式可以看出,要提高靈敏度,應減小電容起始間隙d0 ,但d0的減小受到電容器擊穿電壓的限制,不僅加工精度要求高,電容傳感器的相對非線性誤差增加。
為提高傳感器的靈敏度K,提高精度、減小非線性誤差&,電容傳感器大都采用差動式結構。在差分電容傳感器中,當動極板的移動距離為Dd時,電容C1的間隙d1變為d0-Dd,電容C2的間隙d2變為d0+Dd。
當Dd/d0≤1時,得到進似的線性關系

差動電容傳感器的靈敏度

差動電容傳感器的相對非線性誤差:
(5)
可見,電容傳感器采用差動方式之后,靈敏度提高了一倍,相對非線性誤差減小了一個數量級。與此同時,差動電容傳感器突出優點是最大限度地減小環境影響所造成的誤差。
就MEMS單電容式和差分電容式傳感器而言,單電容式傳感器在50Hz~20KHz范圍內頻響線性度好,將來可做成微麥克風代替柱節式壓力傳感器,用在手機里。差分電容傳感器在0Hz-1KHz范圍內頻響線性度好,目前已廣泛應用在低頻地震波檢測上。
[page]
單電容傳感器調理電路
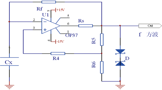
傳統的電容檢測方法有電荷轉移法和脈寬調制法,電荷轉移法常用于單電容檢測,脈寬調制法常用于差分電容檢測。圖3是方波發生器電路,產生的方波頻率
。如果 Rf 為常數,則f是Cx(x)函數,可根據測定f占空比,計算出Cx(x)的值。實際上,圖3電路僅可測量靜態電容,對于測量動態電容,必須對電路進行改進, 對Cx的電荷轉移過程進行保護。改進的方法是用電容性有源網絡在電路中來代替Cx,如圖4所示。U3是電荷轉移放大器,是網絡的中心;U2是跟隨器;U4是保持器,電路靜態諧振頻率以38KHz~40KHz為好。

圖3 方波發生器電路

圖4 由RC和運算放大器組成的電容性有源網絡
用有網絡代替Cx,可構成電容—頻率轉換器:

式中
。
電容—頻率轉換器輸出頻率:

式中 Rf 、C1、C2、R5、R6為常數。
該電路靜態諧振頻率一般以38KHz~40KHz為好。
[page]
差分電容傳感器調理電路
目前流行的MEMS器件加速度計,其傳感器原理一般基于差動電容。加速度計主要由質量彈性元件、位移測量系統及信號調理電路構成,可以根據測量DC 得到物體的運動速度和加速度。

圖5 MEMS電容式振動加速度傳感器
如圖5所示,中間極板(即橫梁的伸出部分)與二個固定的外極板組成差動電容 CS1和CS2。沒有加速度時,CS1=CS2;產生加速度時,橫梁的移動改變了中間極板和固定的外極板之間的相對位置,引起電容變化,CS1≠CS2。通過測量電路,將電容的變化在外加交流電壓的激勵下轉化為電學量,能夠測得該物體相應的瞬時速度或瞬時加速度值。

圖6 交直流激勵差分電容振動加速度傳感器調理電路方框圖

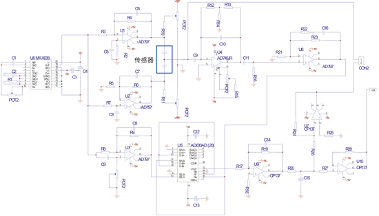
圖7 交直流激勵的差分電容振動加速度傳感器的調理電路
具體電路如圖7所示:U0(MAX038)信號發生器芯片產生1MHz的正弦交流信號;U1(AD797)運算放大器組成反相比例放大器,U2(AD797)運算放大器組成同相比例放大器。1MHz的交流信號經U1、U2后,變為大小相等、方向相反、相位相差180o的二個交流激勵信號,用來激勵差分電容傳感器;U4(AD745JR)是高輸入阻抗電荷轉移放大器。U4是調理電路的中心,在外加激勵信號的作用下,傳感器振動引起的電荷轉移成電壓信號的變化。R12、R13、R14采用T型連結,目的是提升電路阻抗和電路系統放大倍數。U6(AD797)運算放大器是 將C11、R16組成的高通濾波器去除低頻干擾后的電壓信號經適當放大,為下一步同步解調作好準備;U3(AD797)運算放大器組成的移相電路,其作用是使調制信號和解調信號同步;U5同步解調器,采用ADI公司生產的平衡解調器AD630,經U5同步解調出的電壓信號就是反應振動加速度大小的信號;U9(OP137)運算放大器組成二階有源低通濾波器,濾除信號中高頻噪音成份;U10(OP177)運算放大器組成 跟隨器,信號經調整后跟隨輸出。
U7(OP137)運算放大器組成反饋AGC回路,將振動加速度信號的輸出信號反饋回源極,使動極板產生和加速度方向相反的靜電力,目的是增加加速度計的靈敏度和帶寬。該套加速度計的分辨率為2-18。
激勵信號采用正弦交流信號而不用方波信號,是因為方波信號為離散信號沒有連續性,解調時易產生尖峰脈沖雜波,雜波不易濾除,并且貫穿整個電路,影響測量分辨率。




