【導讀】LED可以通過兩種方式調光:模擬和脈寬調制(PWM)調光。模擬調光通過簡單地調節燈串中的直流電流來改變LED光輸出,而PWM調光通過改變燈串中恒定電流的占空比來有效地改變燈串中的平均電流,從而達到相同的效果。
LED可以通過兩種方式調光:模擬和脈寬調制(PWM)調光。模擬調光通過簡單地調節燈串中的直流電流來改變LED光輸出,而PWM調光通過改變燈串中恒定電流的占空比來有效地改變燈串中的平均電流,從而達到相同的效果。盡管模擬調光具有吸引力的簡單性,但它不適合許多應用,因為它在僅 25:10 的亮度水平下會損失約 1%+ 的調光精度,并且會扭曲 LED 的顏色。相比之下,PWM調光可以產生3000:1和更高的調光比(在100Hz時),而不會對精度造成任何顯著損失,并且LED顏色也不會發生變化。
LT3761 通過產生自己的 PWM 信號,將模擬調光的簡單性與 PWM 調光的準確度相結合。通過在調光輸入端調整簡單的直流信號,可以實現高調光比,無需額外的PWM生成微控制器、振蕩器或信號發生器。LT3761 的內部 PWM 信號能夠產生 25:1 的調光,而利用一個外部 PWM 信號仍可提供高達 3000:1 的調光。
大功率 LED 驅動器
LT?3761 是一款高功率 LED 驅動器,類似于 LT3755-2 和 LT3756-2 系列。它是一款 4.5V 至 60V 輸入至 0V 至 80V 輸出的單開關控制器 IC,可配置為升壓、SEPIC、降壓-升壓模式或降壓模式 LED 驅動器。它具有 100kHz 至 1MHz 開關頻率范圍、開路 LED 保護、額外的內部邏輯以提供短路保護,并可用作具有電流限制的恒壓穩壓器或恒流 SLA 電池或超級電容充電器。
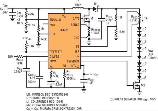
圖 1 顯示了具有 PWM 調光功能的 94% 高效率 60V、1A (60W) 350kHz 汽車前照燈應用。LT3761 采用與 LT3755 / LT3756 系列相同的高性能 PWM 調光方案,但具有內部生成的 PWM 調光信號的附加特性,并且無需額外的引腳。

圖1.效率為 94% 的汽車前照燈升壓 LED 驅動器,具有 25:1 的內部 PWM 調光。
內部 PWM 調光發生器
與其他高功率 LED 驅動器不同,LT3761 能夠產生自己的 PWM 調光信號以產生高達 25:1 的調光。這使其能夠產生精確的PWM調光,而無需外部PWM生成組件。LT3761 只需要一個外部 DC 電壓 (與模擬調光控制非常相似),即可在所選頻率下實現高性能 PWM 調光。它仍然可以接收PWM輸入信號,以標準方式使用該信號驅動LED串。

圖2.內部生成的PWM信號和LED電流,用于圖1中的應用。
內部 PWM 調光信號發生器具有可編程頻率和占空比。PWMOUT處的方波信號頻率由電容CPWM從PWM引腳到GND設置,公式如下:fPWM = 14kHz ? nF/CPWM。PWMOUT上信號的占空比由進入DIM/SS引腳的μA級電流設置,如圖3所示。PWM 引腳上內部產生的上拉和下拉電流用于在高閾值和低閾值之間對其電容器進行充電和放電,以產生占空比信號。PWM引腳上的這些電流信號足夠小,因此可以很容易地被微控制器的數字信號過驅動,以獲得非常高的調光性能。如果使用 DIM/SS 引腳調整調光比,則使用內部信號發生器的實際最小占空比約為 4%。對于 100% 占空比操作,PWM 引腳可以連接到 INTVCC。

圖3.在 DIM/SS 引腳上設置占空比需要 μA 級信號。該引腳還可與外部 PWM 信號配合使用,以實現非常高的調光比。

圖4.給定一個高速 PWM 輸入信號,LT3761 仍提供一個高速 PWMOUT 信號。
結論
高功率和高性能 LT3761 LED 驅動器具有自己的板載 PWM 調光信號發生器,該發生器既準確又易于使用。
免責聲明:本文為轉載文章,轉載此文目的在于傳遞更多信息,版權歸原作者所有。本文所用視頻、圖片、文字如涉及作品版權問題,請聯系小編進行處理。
推薦閱讀:




