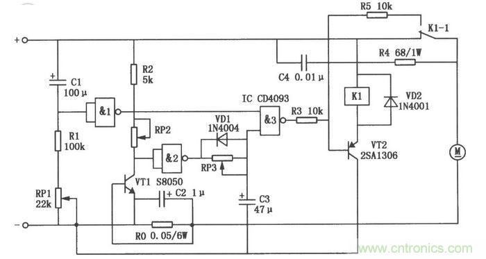
【導讀】本文為大家帶來的是一款實用的大功率電動機過流保護電路設計,該電路由Cl、Rl、RPl及與非門l組成了開機保護延時電路,能防止電機在啟動時產生的大電流造成電路的誤動作。該電路更適合大功率的電動機,分享給大家參考學習下。
下圖是一實用的大功率電動機過流保護電路圖,Ro為電流取樣電阻。為了防止電機在啟動時產生的大電流造成電路的誤動作,由Cl、Rl、RPl及與非門l組成了開機保護延時電路。電機開始啟動時,Cl上無電壓,此時與非門1輸出低電平,與非門3則輸出高電平,使VT2處于截止狀態,繼電器Kl不工作,其觸點仍保持常閉狀態,直流電機可獲得正常供電。

當Cl的端電壓逐漸升高到一定值時,與非門1發生翻轉,輸出端變為高電平,開機保護啟動電路結束工作,此后與非門3的輸出狀態則由RP2、R2、VTl及Ro等組成的電流檢測電路控制。



