【導讀】現今有很多不同的方案可以為高亮度LED供電。由于多數系統采用電池供電,能效成為延長電池使用壽命和系統工作時間的關鍵,提高電池的使用效率還有助于加快系統的“綠色”進程。在電池的有效使用期限內,相同充電次數下,延長兩次充電之間的時間間隔有可能使電池的有效使用時間延長數百小時。這意味著送到垃圾填埋場或危險廢物處理場進行銷毀的電池數量會大大降低。
現今有很多不同的方案可以為高亮度LED供電。由于多數系統采用電池供電,能效成為延長電池使用壽命和系統工作時間的關鍵,提高電池的使用效率還有助于加快系統的“綠色”進程。在電池的有效使用期限內,相同充電次數下,延長兩次充電之間的時間間隔有可能使電池的有效使用時間延長數百小時。這意味著送到垃圾填埋場或危險廢物處理場進行銷毀的電池數量會大大降低。
低功耗照明的驅動器通常采用簡單的線性穩壓器,將其配置成恒流模式(圖1a)。線性穩壓器具有設計簡單等優點。然而,其主要缺點在于功耗較大,因為工作時,多余的電壓通過檢流電阻和調整管本身的發熱耗散掉。這樣的熱損耗還嚴重阻礙了系統的“綠色”進程。熱損耗越大,對冷卻裝置(風扇或大金屬散熱器)的要求越高,消耗的能量也越多,并會占用更大的空間和重量,同時也意味著材料成本和制造時間的增加。
一種替代的解決方案是采用開關模式調節架構,例如buck調節器(圖1b)。這類調節器通常需要一個0.8V至1.3V的反饋電壓,用于調節流過LED的電流。用來建立該電壓的電流測量電路通常是與LED串聯的一個小電阻。電阻兩端的電壓作為反饋電壓,可以為LED維持恒流供電。這種架構降低了調節器本身的損耗,但檢流電阻的功耗使系統損耗仍然存在。
圖1a. 簡單的線性穩壓架構由于調整管和電流設置電阻而存在較大功耗。該電路的優點是簡單、沒有任何EMI,但它僅適用于低電壓應用,而且存在一定的發熱。

圖1b. 基本的開關模式調節方案,功耗主要來自檢流電阻的能量損耗。該方案效率極高,并可重新配置實現升壓。不過,電路相對復雜并且會產生EMI。
為了降低檢流電阻的功耗,應采用低損耗電流檢測電路,例如采用電阻/運放結合的方式提供開關轉換器所要求的反饋電壓。可以采用專用的精密檢流放大器,例如MAX9938T,為檢流電阻兩端的電壓產生25V/V的檢測增益。這一方案能夠把反饋電路的損耗降至幾十毫瓦。
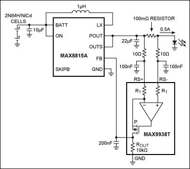
在圖2所示電路中,boost轉換電路采用了MAX9938T檢流放大器,并使用MAX8815A升壓轉換器通過兩節NiMH串聯電池為其供電。MAX8815A工作在最高2MHz的開關頻率下,效率高達97%。高開關頻率最大限度減小了外部元件的尺寸;而內部補償功能則減少了外部元件數量,適用于成本和空間敏感產品。該轉換器可以在兩節NiMH電池供電時產生3.3V至5V的輸出電壓。
圖2. 從圖1b衍生而來,采用諸如MAX9938T的檢流放大器將檢流電阻的功耗降至幾十毫瓦。相比圖1電路幾百毫瓦甚至更大的損耗,該電路的功耗降低了許多。
MAX9938T檢流放大器控制流入LED的電流。該放大器在其輸入端集成了增益設置電阻,將增益設置在25V/V。此外,放大器還具有較高的精度等級,VOS低于500μV (最大值),增益誤差低于±0.5% (最大值)。由于MAX8815A的反饋電壓為1.265V,因此100mΩ檢流電阻產生的LED電流為(1.265V/25)/0.1Ω ≈ 0.5A。MAX9938T需要外接一個由兩組10Ω/100nF構成的輸入共模濾波器以濾除輸入端的共模電壓,此共模電壓是由MAX8815A輸出端的高頻紋波引起的。MAX9938T輸出端的200nF電容能夠降低放大器的帶寬,從而防止振蕩。該設計思路給出了一個元件數極少的方案,由于最大限度地降低了調節器和控制環路的功耗,該方案有效延長了電池使用壽命。文章來源:亞德諾半導體
免責聲明:本文為轉載文章,轉載此文目的在于傳遞更多信息,版權歸原作者所有。本文所用視頻、圖片、文字如涉及作品版權問題,請聯系小編進行處理。

推薦閱讀:
選保險絲要注意電鍍方式 看看Littelfuse JLLS系列就明白了
智能路燈該選什么樣的無線通信技術?
將模擬和數字融合為一個電源解決方案
意法半導體監事會擬在2025 年度股東大會提名新監事人選
使用德州儀器功能安全合規型降壓穩壓器為下一代 ADAS 處理器供電